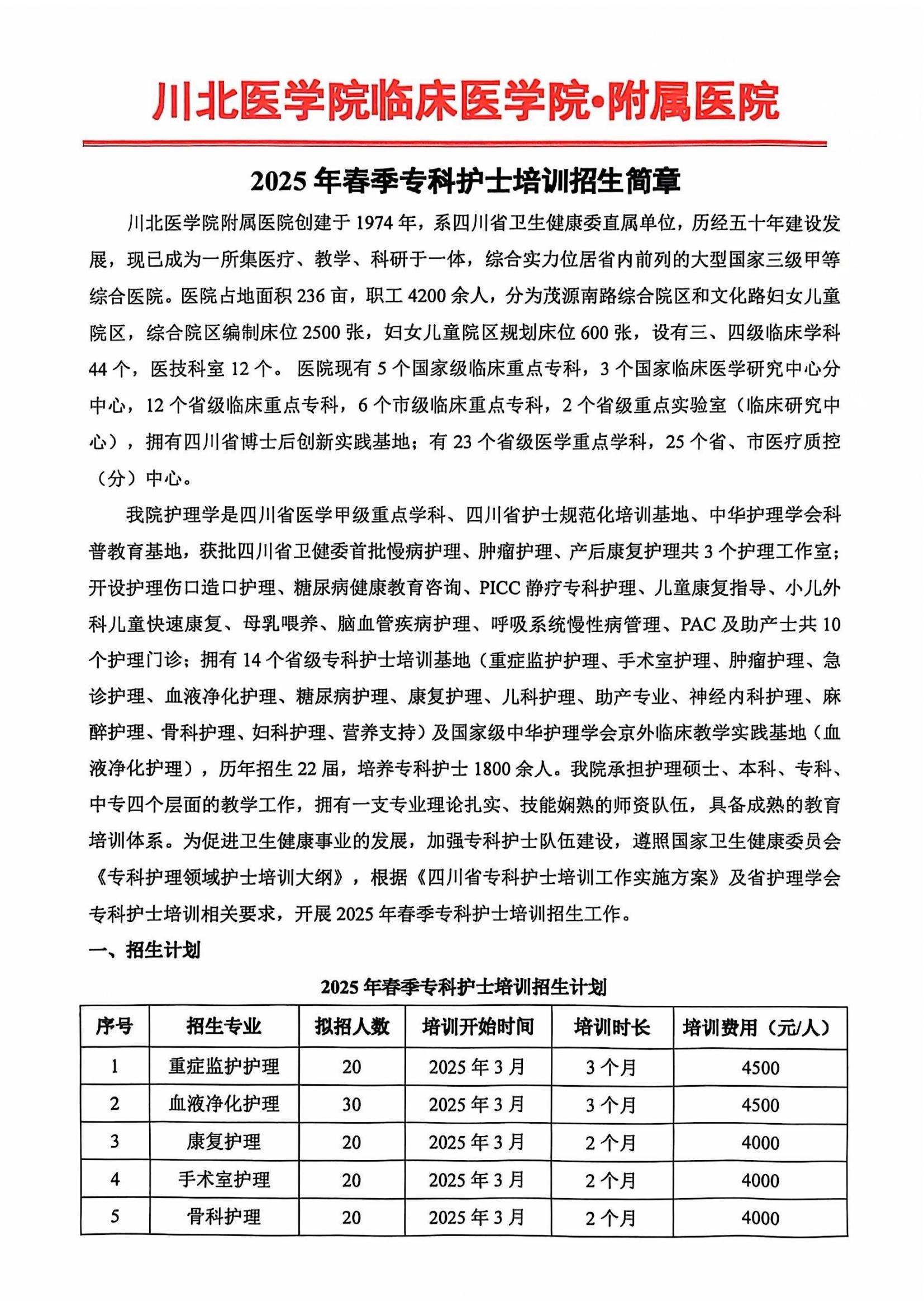
川北医学院临床医学院•附属医院2025 年春季专科护士培训招生简章
发布时间:2024.12.05
浏览量:1
字号:


